
Grok 4.1とは、xAIが提供する生成AI「Grok」シリーズの最新モデルです。従来モデルと比べて、会話の自然さや推論力が大きく進化し、使い方や活用シーンも広がっています。
一方で、料金体系や無料で使える範囲、過去モデルとの違い、Spicyモードの性能などがわからない人もいるでしょう。
この記事では、Grok 4.1の特徴から使い方、料金、他AIとの違いまでを分かりやすく解説します。
Grok 4.1とは?最新モデルの特徴をわかりやすく解説

Grok 4.1は、従来モデルよりも会話の自然さや推論力が大きく進化した最新モデルです。感情理解・創造性・精度の向上によって、日常の相談から専門的な業務支援まで幅広く対応できるようになりました。
この章では、Grok 4.1の特徴をわかりやすく解説します。
Grokとは?
Grokとは、xAIが開発・提供する生成AIです。
X(旧Twitter)との連携を前提に設計されており、リアルタイム性の高い情報を踏まえた対話や、雑談から分析まで幅広い用途に対応する点が特徴です。
2025年11月17日に最新モデル「Grok 4.1」が正式リリースされ、Web版・X(旧Twitter)・iOS・Androidアプリで利用可能となりました。
Grok 4.1は従来モデルから推論力・創造性・感情理解能力を強化し、より自然で協調的な対話が可能です。また、よりユーザーの好みに沿った応答をするという評価も得ています。
クリエイティブな文章生成や複雑なタスクにも使いやすいモデルが、Grok 4.1です。

Grok 4.1の強み
Grok 4.1の強みは、「会話の自然さ」「感情理解」「創造性」が大きく向上した点です。
公式発表によると、Grok 4.1は会話の自然さや感情理解が強化されており、人の意図や微妙なニュアンスをより正確にくみ取れるモデルになっています。単に賢い回答を返すだけでなく、話していて違和感の少ない対話ができる点が特徴です。
性能評価でも高い結果を出しています。LMArenaのText Arenaでは、Grok 4.1 Thinkingが総合1位を獲得し、Grok 4.1も2位にランクインしました。特に注目すべき点は、Thinkingを使わないモードでも、他社AIを上回る評価を得ている点です。

EQ-Benchという感情知能ベンチマークで、Grok 4.1 Thinking・Grok 4.1が高スコアを記録したことから、共感力や対人理解が求められる対話で高い性能を発揮することがわかります。

また、Creative Writing v3でも、Grok 4.1 Thinking・Grok 4.1ともに高スコアを獲得しており、文章表現や創作能力の高さも評価されています。

Grok 4.1は、「話しやすさ」や「表現力」に優れており、文章作成から複雑なコンテンツ制作まで安心して使える点が大きな強みといえるでしょう。
Grok 4・Grok 4.1の違いを比較
Grok 4とGrok 4.1の違いは、性能にあります。
Grok 4は推論力と計算能力を最大限に高めたモデルで、研究や難易度の高い問題に強みを持ちます。特にGrok 4 Heavyは、数学、科学などの難問を集めたAIのベンチマークHumanity’s Last Examで、44.4 %という高スコアを記録し、知的性能の高さが評価されました。

Grok 4.1は、Grok 4の高い基礎性能を引き継ぎつつ、会話の自然さや使いやすさを向上したモデルです。Grok 4.1は従来モデルより高い確率で好まれる回答をしており、日常利用や業務利用での快適さが向上しています。
従来のモデル

Grok 4.1

Grok 4.1による回答は、より自然な口調で、感情のこもったユーザーの気持ちに寄り添った内容になっています。より人間らしい回答を求める場合に、Grok 4.1は最適です。
さらにGrok 4.1 Thinkingは、Grok 4.1の中でも「深く考えること」に特化したモデルです。複雑な質問や段階的な説明が必要な場面に強く、LMArenaではGrok 4.1 Thinking版が総合1位(1483 Elo)を獲得しています。

目的に合わせたモデルの選び方
Grokシリーズは、目的に応じてモデルを選ぶことで、より効果的に活用できます。
まず、日常的な質問や雑談、情報収集が中心であれば、Grok 4.1が最適です。会話の自然さと応答の速さのバランスがよく、幅広い用途に対応できます。
複雑なテーマを整理したい場合や、理由を順序立てて説明してほしいときにはGrok 4.1 Thinkingが向いています。Thinkingは内部でより多くの思考を行うため、分析や深掘りが必要な場面で力を発揮します。
一方、研究レベルの問題や非常に難易度の高いタスクに取り組む場合は、Grok 4 Heavyがいいでしょう。これらは推論力や計算能力を最大限に活かす設計で、プログラミングなど専門性の高い用途に適しています。
Grok 4.1のSpicyモードとは|通常モードとの違いと注意点

Spicyモードは、表現の幅が広くクリエイティブな生成ができる特別なモードです。しかしSpicyモードの使用を使用する際は、ガイドラインを遵守する必要があります。
この章では、Spicyモードで利用できる機能や通常モードとの違い、注意点、そして安全に活用するためのアイデアを紹介します。
Spicyモードとは?通常モードとの違いも解説
Spicyモードは、Grokで動画生成するときだけ選べる特別なモードです。無料プラン・有料プランどちらでも使うことができます。
通常モードは一般的な画像・動画生成や一般的で安全なコンテンツを扱うのに向いています。
一方Spicyモードは、通常モードよりも表現の幅が広く、創造的で大人向けのやや刺激的なコンテンツまで生成できる点が特徴です。
他のAIでは規制されてしまうことが多い表現なども作成できます。

Spicyモード利用時の注意点
GrokのSpicyモードは、通常のモードにない雰囲気や表現ができる反面、利用にはいくつかの重要な注意点があります。
以下の注意点を守り、安全に使うことが大切です。
- 18歳未満は使用不可
Spicyモードを利用するには、アプリ内で生年月日を登録し、18歳以上と認証されている必要があります。 - Xアプリ・Grokアプリの設定で「センシティブコンテンツを表示」をオンにする
オフになっていると、Spicyモードが表示されない可能性があります。 - 過激な性的描写・違法コンテンツ・実在人物の使用は禁止
過激な性的描写や児童ポルノ関連、実在の人物の使用など違法行為の助長となるコンテンツは生成禁止です。 - 内容の公開前に規約を確認をする
生成した画像や動画をSNSなどで公開する際は、各プラットフォームの規約や法令に抵触しないか必ずチェックしてください。コンテンツが不適切と判断されると削除やアカウント制限の対象になることがあります。
センシティブコンテンツの設定をオンにすることで、Spicyモードが利用可能になり、より表現の幅が広がります。一方で、設定をオフにすると、刺激的・センシティブと判断される内容は自動的に制限されます。

18歳以上と認証されていないと表示されません
ただし、センシティブ設定をオンにしていても、すべての表現が許可されるわけではありません。
xAI社のポリシーにも明確に記載されているとおり、実在人物のポルノ的描写、違法行為や有害行為を助長する内容、年齢制限に抵触する表現などは禁止されています。
Comply with the law. For example, don’t use our Service or Outputs to promote or engage in illegal activities, including:
- Violating copyright, trademark, or other intellectual property law
- Violating a person’s privacy or their right to publicity
- Depicting likenesses of persons in a pornographic manner
- The sexualization or exploitation of children
- Operating in a regulated industry or region without complying with those regulations
和訳:以下のような違法行為を促進する目的で、本サービスを使用してはいけません。
出典:xAI Acceptable Use Policy
①著作権、商標権、その他の知的財産権を侵害する行為
②個人の人権を侵害する行為
③特定の人物の容姿や肖像をポルノ的に描写する行為
④ 児童の性的描写、性的搾取
⑤関連する法規制を遵守せずに活動すること
Spicyモードを含むGrok Imagineを利用するときは、必ず公式の規約に従ってください。
Spicyモード活用アイデア
Spicyモードは通常モードより表現の幅が広く、感情や雰囲気のある画像・動画生成ができるモードです。映画のようなビジュアル・ドラマ性のある構図・アート性の高い作品など、創造性重視の表現にも向いています。
以下は、Grokで動画を生成するときに使えるプロンプト例です。
夕暮れの海辺でたたずむ人物のポートレート、映画のワンシーンのような雰囲気、柔らかな光、背景に波の煌めき
GrokのSpicyモードを使うと、感情や雰囲気を重視した背景生成ができます。
プロモーション用としてより演出的な動画もSpicyで生成できます。
(商品名を入力)がゆっくり回転し、光沢のある背景で反射する様子を強調。“プロ仕様・高級感” をイメージしたシーン
Spicyモードの方が、より高級感あふれる商品紹介動画となりました。
縦動画も作成できるので、SpicyモードはSNS用動画にも使えるでしょう。
Grok 4.1の使い方|Web・Xアプリ・スマホアプリでの利用方法を解説

Grok 4.1は、Web版、X(旧Twitter)アプリ、スマホアプリの3つの方法で利用できる点が魅力です。
また、用途に応じてThinkingモードやFastモードを選ぶことで、より快適に使い分けが可能です。
この章ではWeb・Xアプリ・スマホアプリそれぞれの利用方法を分かりやすく紹介します。
Grok.comから利用する方法
Grok 4.1を手軽に使いたい場合は、Web版を利用するのがおすすめです。ブラウザから直接アクセスできるため、アプリをインストールせずにすぐ始められます。
アカウントを作成します。X・Google・Appleアカウントでもログインできます。

プランとモデルを選択し、利用開始します。

XアプリでGrok 4.1を利用する方法
Grok 4.1は、X(旧Twitter)アプリからも手軽に利用できます。普段からXを使っている人にとっては、追加のアプリを入れる必要がなく、日常の延長で使える点が大きなメリットです。
Xアプリを開き、Grokを選びます。

Grokを開いたら、入力欄に指示を入れます。

スマホアプリの使い方
Grok 4.1は、iOS・Android向けのGrokアプリからも利用できます。スマホアプリ版の特徴は、移動中やスキマ時間でも使いやすく、直感的な操作でGrok 4.1の機能を活用できる点です。
アカウントを作成します。X・Googleアカウントでもログインできます。
ログインするとプランを選ぶ画面が出ますが、スキップして無料プランから始めることもできます。


モデルを選択し、利用を開始します。


Thinkingモード・Fastモードの使い分け
Grok 4.1には、回答の考え方や速度が異なる複数のモードが用意されています。
代表的なのが、じっくり考えるThinkingモードと、素早く答えるFastモードです。目的に応じてモードを使い分けることで、より満足度の高い回答を得られます。
Thinkingモードは、複雑な課題整理や長文生成、論理的な説明が必要な場面に向いています。
推論を重ねながら回答を組み立てるため、結論に至るまでの一貫性が高く、背景説明や理由づけが丁寧です。
Fastモードは、短時間で要点だけを知りたいときに便利です。雑談、簡単な調べ物、アイデアのたたき出しなど、スピードを重視する用途に向いています。
通常モードは、速度と内容のバランスが取れた回答が得られます。まず通常モードで試し、必要に応じてFastモードやThinkingモードに切り替える使い方がおすすめです。
Grok 4.1では用途に合わせてモードを切り替えることで、日常利用からビジネスシーンまで柔軟に対応できます。
Grokの料金プラン|無料プランと有料プランの比較

Grok 4.1は無料でも利用できますが、利用可能な機能や速度には制限があります。有料プランに加入するとモデルの選択幅が広がり、生成速度や精度が大きく向上するので、ビジネス利用する人におすすめです。
この章では、無料・有料プランの違いを比較し、目的や利用頻度に合った最適なプランが選べるよう詳しく解説します。
Grokの無料プラン・有料プラン比較表
Grok 4.1は無料プランでも基本的な対話や検索に使えますが、利用できるモデルや回数、処理能力には制限があります。
有料プランでは制限が緩和され、回答速度の向上、ビジネスや開発向け機能の拡張が可能です。
GrokにはBusinessプラン・Enterpriseプランもありますが、以下の表では、個人向けの主要なプランの違いを整理します。
| 項目 | 無料 | SuperGrok | SuperGrok Heavy | X Basic | X Premium | X Premium+ |
|---|---|---|---|---|---|---|
| 月額料金 | 0円 | $30 (約4,700円) | $300 (約47,000円) | 344円 Xアプリ:450円 | 918円 Xアプリ:1,270円 | 6,080円 Xアプリ:8,000円 |
| 年額料金 | 0円 | $3,000 (約470,000円) | $3,000 (約470,000円) | 3,444円 Xアプリ:4,500円 | 9,180円 Xアプリ:12,700円 | 60,040円 Xアプリ:80,000円 |
| 使用モデル | Grok 3 Grok 4 Grok 4 Fast Grok 4.1 ※制限あり | Grok 3 Grok 4 Grok 4 Fast Grok 4.1 | Grok 3(無制限) Grok 4 Grok 4 Fast Grok 4 Heavy Grok 4.1 | Grok 3 Grok 4 Grok 4 Fast Grok 4.1 ※制限あり | Grok 3 Grok 4 Grok 4 Fast Grok 4.1 ※制限あり | Grok 3 Grok 4 Grok 4 Fast Grok 4.1 ※Super Grokと同等 |
| 質問回数 (目安) | 約25回/2時間 | ほぼ無制限 | ほぼ無制限 | 約25回/2時間 | 制限緩和 | ほぼ無制限 |
| Deep Search Think機能 | 制限あり | ほぼ無制限 | ほぼ無制限 | 制限あり | 制限緩和 | ほぼ無制限 |
| 処理能力 (トークン数) | 少なめ | 128,000 トークン | 256,000 トークン | 少なめ | やや少なめ | 128,000 トークン |
| 制限解除までの時間 | 約2時間 | ほぼ無制限 | ほぼ無制限 | 約2時間 | 制限緩和 | ほぼ無制限 |
| 使用環境 | Xアプリ Grokアプリ Web版X Web版Grok | Grokアプリ Web版Grok | Grokアプリ Web版Grok | Xアプリ Web版X | Xアプリ Web版X | Xアプリ Web版X |
| おすすめの人 | まず試したい人 | 仕事や学習で頻繁に使う人 | 高度な分析をしたい人 | Xアプリ内でまず試したい人 | X中心で学習や調べ物に使う人 | X中心で仕事に使う人 |
※2025年12月時点の情報
Grokの回数制限については、以下の記事で詳しく解説しています。

Grok API比較表
開発者や企業がプログラムとして Grok を使う場合は、API でのトークン課金方式が基本になります。
Grok APIなら、Grok 4.1 Fast を利用できます。Grok 4.1 Fastは、最大 2,000,000トークンを扱うことができます。回答速度が向上し、ツール呼び出しやエージェント機能にも強いのが特徴です。
Grok API は、利用料に応じて料金が変わる従量課金制です。詳しい料金を以下の表にまとめました。
| モデル | grok-4-1-fast-reasoning | grok-4-fast-reasoning | grok-4-1-fast-non-reasoning | grok-4-fast-non-reasoning | grok-4-0709 |
|---|---|---|---|---|---|
| 入力単価 | $0.2/1,000,000トークン(約30円) | $3/1,000,000トークン(約460円) | |||
| 出力単価 | $0.5/1,000,000トークン(約80円) | $15/1,000,000トークン(約2,300円) | |||
| 処理能力(トークン数) | 2,000,000トークン | 256,000トークン | |||
| 特徴 | より深い推論を行い、複雑な指示や長い文脈に強いモード | 高速な応答を重視するモード | ややコストが高い | ||
※2025年12月時点の情報です
目的に合わせたプランの選び方は、次の章で詳しく解説しています。
目的に合わせたプランの選び方
Grok 4.1を使う際は、どのプランを選ぶかで使えるモデルや制限が大きく変わるため、自分の目的に合わせて選ぶことが大切です。
無料プランは基本的な対話や簡単な質問に向いていますが、利用回数・モデルの種類に制限があるため、気軽に試したい人やライトユーザーにおすすめです。
有料プランのSuperGrokとX Premiumのどちらを選択するかは、GrokとXの利用頻度で判断しましょう。
X PremiumとX Premium+は、X上で広告を非表示にできたり、Xの投稿やトレンドがGrokの回答に反映されたりするため、日常や業務でXを活用する人、X中心のマーケティングを行いたい人におすすめです。
SuperGrokは、利用制限が少なく作業効率を高められるので、文章作成や企画、資料作りなど、Grok単体を業務で活用する人が活用できるプランです。さらに、SuperGrok Heavyなら、全ての機能をほぼ無制限で使うことができ、複雑な指示でも精度が落ちにくいため、大量のデータ処理やプログラミングなど高度な分析を行う人におすすめ。
製品やサービスっにGrokを組み込みたい開発者は、Grok APIで自動化やシステム連携に活かしましょう。
Grokの使用目的を整理し、自分に合ったプランを選びましょう。
Grok 4.1・ChatGPT・Claude・Gemini比較表

Grok 4.1、ChatGPT、Claude、Geminiの4つの代表的な生成AIは、それぞれ得意分野や特徴が異なります。
どれも基本的な文章生成や質問応答はこなせますが、性能の傾向や向いている用途が違うため、比較したうえで使い分けると効果的です。
| Grok 4.1 | Claude | ChatGPT | Gemini | |
|---|---|---|---|---|
| 料金(月額) | X Premium: 980円(Xアプリ:1,270円) X Premium+: 6,080円(Xアプリ:8,000円) SuperGrok: $30 SuperGrok Heavy:$300 | Pro:$20 Max:$100 Team Standard seat:$30 Premium seat:$150 Enterprise 要問い合わせ | Plus:$20 Pro:$200 Business:$25 Enterprise 要問い合わせ | Google AI Pro:2,900円 Google AI Ultra:36,400円 |
| 無料プランの有無 | ||||
| 特徴 | SNS(X)連携やトレンドへの反応が強い ユーモアやキャラクター性のある応答が可能 | 自然な日本語の文章生成が得意 | アイデア出し、文章生成、コード生成が得意 多機能・拡張性が豊富 | 最新情報の取得・調査に強い |
| おすすめの人 | Xのトレンドを反映した分析をしたい人 感情に寄り添う対話、クリエイティブなコンテンツ作成をしたい人 | 広い質問に対応したい人 自分専用の AI を活用したい人 | 長文の分析や専門文書の作成、仕事での正確性を重視する人 | 最新情報の調査や多種類のデータ(画像・動画含む)の解析をしたい人 |
| 公式サイト | 公式サイト | 公式サイト | 公式サイト | 公式サイト |
Grok 4.1は 会話の自然さや感情理解、創造性に強みがあり、ユーモアや個性が感じられる対話が得意です。
一方、Claudeは文体の自然さや複雑な分析・構造化された文章生成、信頼性や倫理面を重視した応答に定評があります。
ChatGPTは定番の汎用モデルで、自然な対話や幅広い用途にバランスよく対応できます。
Gemini は Googleの大規模モデルで、多モーダル理解や長文処理、検索連携に強く、調査や事実確認のニーズに向いているでしょう。

Grok 4.1の活用例を紹介

Grok 4.1は、推論力の高さから複雑な課題整理や資料生成のときに強みを発揮します。
この章では、Grok 4.1の具体的な活用アイデアを紹介します。
マーケティング・コンテンツ制作
Grok 4.1は単なる文章生成だけでなく、マーケティング・コンテンツ制作業務全般の支援にも優れた力を発揮します。
特に、感情やニュアンスを読み取りながらテキストを生成する能力が高まっているため、消費者の心に響くコンテンツ作成に役立つでしょう。
例として、SNS投稿のキャッチコピーを作成します。
プロンプトは以下の通りです。
新発売の商品の魅力を30文字以内で表現するキャッチコピー案を10個提案してください。ターゲットである会社員に訴求できるようなキャッチコピーにしてください。
Grok 4.1からの回答結果です。
商品を買いたくなるような、魅力的なキャッチコピーになっています。

次に、ブログ記事のタイトル案を作成します。
以下のプロンプトを入力しました。
健康・睡眠に関するブログ記事の魅力的なタイトルを5つ考えてください。読者がクリックしたくなるような表現でお願いします。
Grokからの回答はこちらです。
読者のクリックを誘うワードが選定され、タイトル案がすぐにできました。

さらに、SNS用の親しみやすい文章も作成できます。
以下のプロンプトを入力します。
新商品の特徴を説明しつつ、若年層に刺さるSNS用投稿文を5パターン提案してください。トーンはカジュアルで親しみやすく、アクションを促す形にしてください。
Grokの生成結果です。

ターゲットである若年層の共感が多く得られるような投稿文が作成できました。
カスタマーサポート・レポート生成
Grok 4.1は、対話の自然さ・推論力・情報統合力が高い最新モデルとして、業務現場のさまざまなタスクで活躍します。
カスタマーサポート(CS)対応やレポートの生成など、時間や専門知識が必要な業務を効率化するうえで特に有用です。
Grok 4.1はリアルタイム情報や深い文脈理解にも対応しており、企業の現場業務におけるAI活用の幅を広げています。
カスタマーサポート用のプロンプトは、以下のとおりです。
以下のカスタマーサポート用の問い合わせに対して、丁寧かつ正確な回答を作成してください。
お問い合わせ内容:(お問い合わせ内容を入力)
分かりやすく丁寧で、そのままお客さんに回答できる文が出来上がりました。

レポートの生成も可能です。以下のプロンプトを入力します。
次のデータをもとに、週次レポートとしてまとめてください。
データ:(データを入力)
今週の主な課題や次週の改善案もしっかりまとまっています。

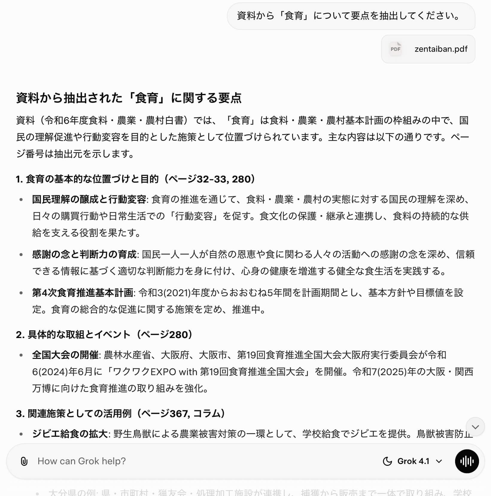
PDFファイルを添付し、社内ナレッジ検索も可能です。以下のプロンプトを入力します。
資料(社内マニュアルなど)から「(内容を入力)」について要点を抽出してください。
(資料を「」よりアップロード)
今回添付したファイルは、社内資料ではありませんが、しっかりと細かいところまで要点を抽出してくれました。

Grok 4.1の安全性

生成AIを使うときは、ハルシネーションへの理解や個人情報の取り扱い、商用利用のルールを知っておくことが重要です。
特にGrok 4.1では、回答の正確性やセンシティブな表現への制御が強化されています。
この章では、Grok 4.1を安全に利用するためのポイントを整理し、わかりやすく解説しました。
回答の精度
Grok 4.1では、前世代モデルよりも大幅にハルシネーション(誤情報)が減少しています。
xAI社は、Grok 4 Fastのハルシネーション率が12.09%だったのに対し、Grok 4.1 では4.22%まで低下しているというデータを公開しています。

この数字は誤情報や不正確な回答が出る頻度が大きく減ったことを示しており、日常的な情報検索や調査タスクでもより安心して利用できるようになっていることが分かります。
さらに、公開ベンチマーク「FActScore」でも誤答率が9.89%から2.97%へ改善されたという報告もあり、人物情報や事実ベースの質問に対する精度が向上しています。
ただし、必ずしも正確な情報とは限らないため、確認は必須です。信頼できる一次情報を参照し、確認を行いましょう。
個人情報や機密情報を入力する際の注意点
Grokを使用する時に、名前・住所・連絡先・パスワード・重要な契約情報などを入力すると、意図せず情報がモデル内部やログに残る可能性があります。そのため、機密性の高い情報はAI に直接入力せず、要点だけを抽象化して入力するか匿名化しましょう。
入力した内容がモデル改善に使用されないようにする設定は、「設定」→「データコントロール」→「モデルを改善する」をオフでできます。

また、Grokの会話履歴はシステム内に保存されます。
会話履歴を保存したくない場合は、アカウントから会話を削除するか、プライベートチャットを使用すれば、30日後にシステムから削除されます。
プライベートチャットは無料プランでも使用でき、右上のおばけマークからオンにできます。

Grokの商用利用で守るべきルール
Grok 4.1で生成した文章や画像は、商用利用が可能です。xAIが公式に公開しているConsumer FAQsにおいて明確に示されています。
You are free to use Grok’s Outputs (including generated images) from your conversations as you wish, including for commercial use.
出典:xAI Consumer FAQs
和訳:Grokとの会話から生成された出力(生成画像を含む)は、商用利用を含め、あなたの目的に応じて自由に使用できます。
ただし、商用利用にあたっては利用者行為ポリシー(Acceptable Use Policy)を遵守する必要があります。公式ポリシーでは、次のような禁止事項が明記されています。
Comply with the law. For example, don’t use our Service or Outputs to promote or engage in illegal activities, including:
- Violating copyright, trademark, or other intellectual property law
- Violating a person’s privacy or their right to publicity
- Depicting likenesses of persons in a pornographic manner
- The sexualization or exploitation of children
- Operating in a regulated industry or region without complying with those regulations
和訳:以下のような違法行為を促進する目的で、本サービスを使用してはいけません。
出典:xAI Acceptable Use Policy
①著作権、商標権、その他の知的財産権を侵害する行為
②個人の人権を侵害する行為
③特定の人物の容姿や肖像をポルノ的に描写する行為
④ 児童の性的描写、性的搾取
⑤関連する法規制を遵守せずに活動すること
しっかりルールを守れば、Grokはビジネス用途でも安心して活用できる生成AIツールです。
まとめ
Grok 4.1は、自然な会話力や感情理解・創造性・回答精度が大きく進化したxAIの最新モデルです。
無料プランでも使うことができますが、有料プランでは制限が緩和され、より活用の幅が広がります。
Grok 4.1を使えば共感力の高いコンテンツ制作ができるので、マーケティングやCS対応など実用できるシーンも豊富です。
自分の目的に合うプランを見極め、Grok 4.1を仕事の効率化に役立ててみてください。

